-
关于我们
-
学业信息
-
艺术
-
运动
-
校园生活
校刊展示
家校联合
社团风采
- 龙吟社
- Live 2 Drama
- 合唱团
- 小学部舞蹈团
- 小学部男子街舞团
- 阿卡贝拉社团
- 管乐团
- 流行舞社团
- 生物研究小组
- 有山社
- 女子古典舞社团
- 弦乐团
- VEX机器人俱乐部
- 小学京剧社团
- 棒球俱乐部
- 模拟联合国社团
- 未来问题解决社团
- 美国学术五项俱乐部
- OM社团
- AMC美国数学竞赛社团
- 世界学者杯社团
- 乐然和睦
- SHSID Gazette
- 微笑社
- Cultural Moments
- SciAcademy
- 理工狗联盟
- 华语辩论社
- IAA
- 模拟法庭
- 争鸣社
- Furry Friends
- GT-Racing
- Village Radio
- 手语社团
- IMMC国际数学建模社团
- 创意设计与智造
- 未来城市研究项目
- ECOCAP
- 医耀社
- 软式曲棍球社
- 漫音社
- Wings Up
- 暖星舍
- All Booked
- Cyano
- 观鸟社
健康服务
校园安全
餐饮服务
-
学段管理
-
招生
-
校友
-
文档
职位信息
2025-2026上海中学国际部招聘启事
上海中学创始于1865年的龙门书院。1993年,学校创办了国内第一所由中国人自主管理的国际学校——上海中学国际部。作为一所覆盖1-12年级的大型外籍人员子女学校,国际部现有在校学生3400余名,来自60多个国家与地区,形成了“一体四翼”的校区格局。
上海中学国际部开设多元化的“四位一体”课程体系,其中国际文凭课程(IB)的IBDP全科考试均分已连续15年超过41分(满分45分);美国大学先修课程(AP)的多年平均分保持在4.5分及以上(满分5分);英国A-Level课程中,近五年全科成绩超过60%达到A或A*(英国28.2%)。国际部超过90%学生升入世界一流名校;报考美国大学的学生中,70%以上被排名前30的高校录取。一批学生被哈佛、耶鲁、普林斯顿、斯坦福、麻省理工学院、牛津、剑桥等世界顶尖学府录取。
国际部拥有一支高水平的中外教师团队。500余名教职工中,外籍教师超过160名,来自美国、英国、加拿大等国家和地区。教师整体具有良好的教育背景和丰富的教育经验,60%以上拥有硕士及以上学历。学校现有百余位具备IB、AP、A-Level资质的教师,其中多名同时兼任IB/AP考官。
现面向海内外招聘教育英才,共同谱写上海中学新的辉煌。
招聘岗位:
国际部全英文教学学科教师(涵盖小学1年级到高中12年级)
[要求]
1、本科学历(最低资格)或研究生学历;
2、身体健康,对国际教育充满热情;
3、胜任全英语课堂教学,掌握科学的教育教学方法;
4、在繁忙的工作中能够保持良好的工作状态,有一定的抗压能力;
5、善于与同事沟通,也善于与学生、家长沟通;
6、能够积极融入学校环境,为学校教研活动、学生活动贡献自己的智慧、力量;
7、胜任多学科教学者优先考虑。
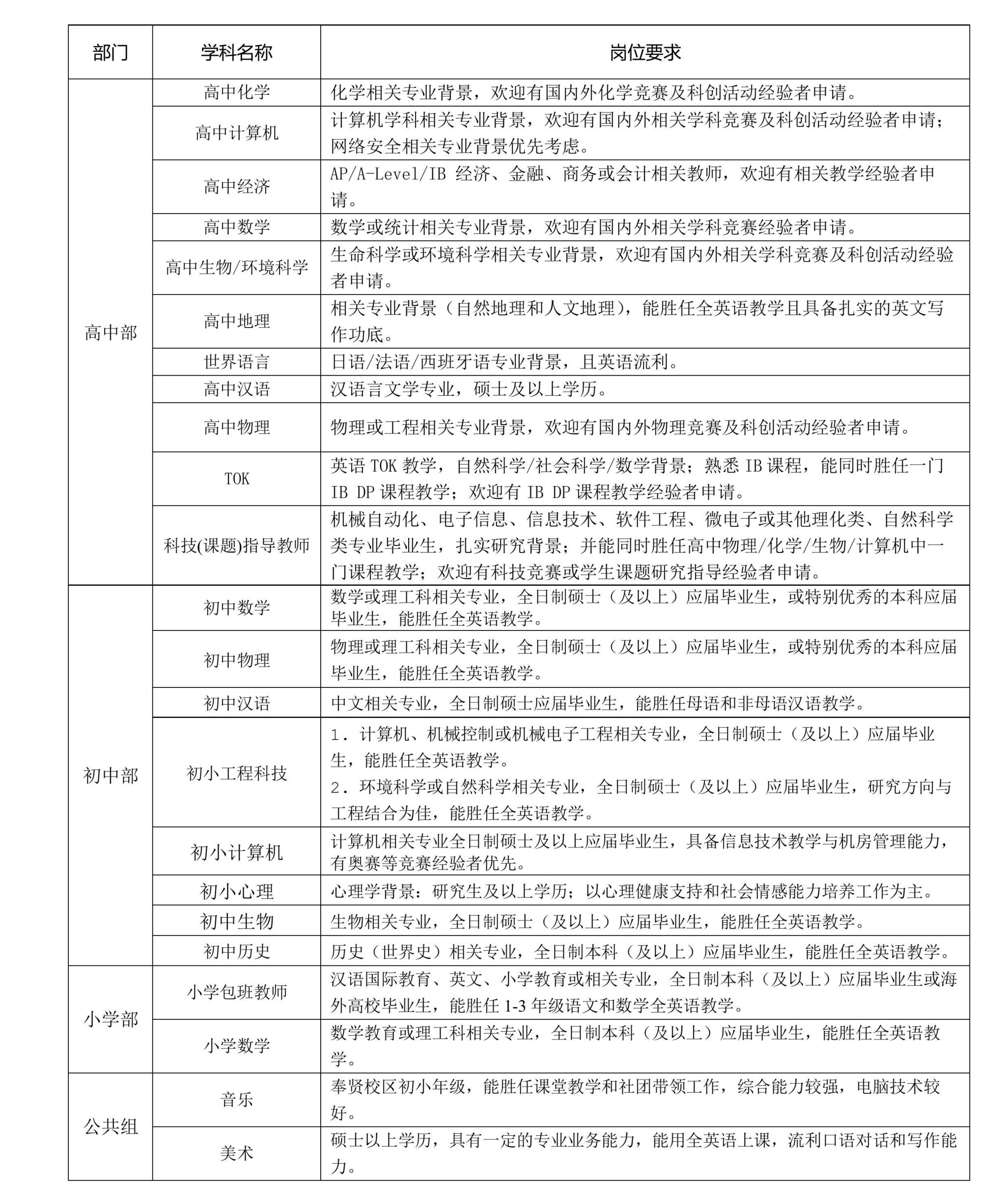
各学科岗位要求:

国际部高中工程类实验员(全职/实习)
[要求]
1、科学技术教育、机械自动化、电子信息、信息技术、软件工程、生物医学工程或其他自然科学工程类毕业生,全日制本科(及以上)毕业生;
2、对仪器操作以及STEM课程学习和开发有兴趣,有一定沟通能力;
3、有相关经验者优先。
国际部高中教务兼事务助理(全职/实习)
[要求]
1、全日制本科应届毕业生,责任心强,工作耐心细致,具备良好的团队协作精神;
2、熟练使用办公软件及图像处理、视频剪辑、图文编排等多媒体软件;
3、具备良好的文字功底,以及优秀的中英文书面及口语表达能力。
国际部初小工程/物理实验员
[要求]
1. 物理、机械设计、电子工程、计算机或通信相关专业,全日制本科(及以上)应届毕业生;
2. 有一定的自学能力和动手实践能力,责任心强。
简历投递方式:
应聘者请填写
上海市上海中学应聘申请报名表.docx,同时将入职申请报名表、学历、学位、职称、教师资格证等相关证书复印件及应聘职位电邮至:hr@shsid.org,邮件标题为“应聘的学科名+应聘人姓名+学历+专业背景”。